«Авантелеком» помог запустить первый виртуальный абонентский пункт Тюменскому расчетно-информационному центру (ТРИЦ) «Инфоцентр».
Как это было — рассказывает Алексей Кошелев, заместитель генерального директора по программно-техническому обеспечению и защите информации ТРИЦ «Инфоцентр».
Как это было — рассказывает Алексей Кошелев, заместитель генерального директора по программно-техническому обеспечению и защите информации ТРИЦ «Инфоцентр».
ОАО «Тюменский расчетно-информационный центр»
Автоматизирует взаимодействие поставщиков жилищно-коммунальных услуг и их клиентов. Кроме услуг ЖКХ, пользователи оформляют льготы, субсидии, получают услуги паспортного стола.
У компании 11 абонентских пунктов во всех городах Тюменской области и она обслуживает:
- 2 тыс.+ поставщиков услуг ЖКХ
- 900 тыс. + домохозяйств (лицевых счетов)
Задача
Долгое время наша телефония работала по принципу «как социальная компания, мы должны иметь и такой канал связи». Но качеством были недовольны и мы, и наши клиенты.
Ежедневные метрики были неутешительные:
Эту унылую статистику никто, кроме меня и руководителя контакт-центра, не смотрел. Да и мы — только смотрели. Работать с ней было неудобно — просто табличка с кучей колонок с данными за месяц. А, чтобы, например, сравнить какую-то метрику с предыдущим периодом, нужно было снова выгрузить данные… А если, например, видим что у оператора был в начале месяца длинный звонок — да, наверное, можно спросить, почему ты тогда так долго разговаривал. Но, кажется, уже нет особого смысла.
Это была наша точка А.
Заняться перезапуском контакт-центра мы смогли после того, как переключили поток людей, которые звонили передать показания приборов, на AI-голосового помощника Жанну.
Ежедневные метрики были неутешительные:
- 20% пропущенных от общего количества звонков.
- 1 тыс. сообщений без ответа в чате.
- Статистика в Excel — раз в месяц выгружали отчет-таблицу.
Эту унылую статистику никто, кроме меня и руководителя контакт-центра, не смотрел. Да и мы — только смотрели. Работать с ней было неудобно — просто табличка с кучей колонок с данными за месяц. А, чтобы, например, сравнить какую-то метрику с предыдущим периодом, нужно было снова выгрузить данные… А если, например, видим что у оператора был в начале месяца длинный звонок — да, наверное, можно спросить, почему ты тогда так долго разговаривал. Но, кажется, уже нет особого смысла.
Это была наша точка А.
Заняться перезапуском контакт-центра мы смогли после того, как переключили поток людей, которые звонили передать показания приборов, на AI-голосового помощника Жанну.
Главное, что мы решили ― это будет не обычная «телефонка», которая просто снимает напряжение жителей. И не согласились на полумеры. Поэтому повысили ФОТ для сотрудников, сняли большое помещение по соседству, оборудовали удобные рабочие места — например, теперь на каждом по два монитора. В центре контакт-центра на большом экране — дашборд с показателями эффективности работы в моменте.
Все результаты:
- Главная ценность — появление дашборда и онлайн-статистики.
- Контакт-центр стал «видимым» и получил признание внутри компании.
- Переход к цифровому абонентскому пункту: пациентам проще написать, чем стоять в очереди.
- Система повысила качество обслуживания и доверие со стороны клиентов.
- Эффект геймификации: сотрудники сами следят за своим рейтингом и инициативно улучшают результаты.
- Появление простого и полезного инструмента мотивации — рейтинг на мониторе.
- Клиенты стали реже звонить повторно: система эффективнее решает запрос с первого раза.
Главные результаты
Когда перед стартом проекта мы думали, какой результат считать хорошим, наш генеральный директор предложил: «Давайте нарисуем себе такую цель — например, к концу года на 30% лучше. Конечно, это всё равно плохо, но, по крайней мере будем знать, что движемся в правильном направлении». Это звучало реалистично, хотя и грустно — как из очень плохого сделать просто плохое.
В итоге мы получили результат сильно превосходящий ожидания сразу, в первый месяц.
Сократилось количество:
→ На 60% — неотвеченных сообщений в чате.
→ В 4 раза — пропущенных звонков, до 5%. Но их в тот же день обзванивает оператор благодаря модулю «Ноль пропущенных».
→ На 24% — общее количество звонков — за счет того, что большинство людей теперь дозваниваются сразу и им не нужно набирать номер контакт-центра снова и снова. Так компания отсекла 6 000 «вредных звонков», дополнительно перегружавших линию.
Выросла эффективность работы контакт-центра:
→ Без премий и KPI выросла мотивация сотрудников — благодаря общедоступному рейтингу на специальном дашборде. Он расположен на большом экране в контакт-центре. Чем больше звонков принимает оператор, тем выше в списке.
Каждый сотрудник может видеть эффективность работы контакт-центра в моменте на большом экране. В графе «Принято звонков» — имена операторов. Чем больше звонков оператор принимает, тем выше в рейтинге.
→ На 60% — неотвеченных сообщений в чате.
→ В 4 раза — пропущенных звонков, до 5%. Но их в тот же день обзванивает оператор благодаря модулю «Ноль пропущенных».
→ На 24% — общее количество звонков — за счет того, что большинство людей теперь дозваниваются сразу и им не нужно набирать номер контакт-центра снова и снова. Так компания отсекла 6 000 «вредных звонков», дополнительно перегружавших линию.
Выросла эффективность работы контакт-центра:
→ Без премий и KPI выросла мотивация сотрудников — благодаря общедоступному рейтингу на специальном дашборде. Он расположен на большом экране в контакт-центре. Чем больше звонков принимает оператор, тем выше в списке.
Каждый сотрудник может видеть эффективность работы контакт-центра в моменте на большом экране. В графе «Принято звонков» — имена операторов. Чем больше звонков оператор принимает, тем выше в рейтинге.

Люди сами стали соревноваться. Мы не вводили КПИ, не угрожали депремированием или наоборот — не обещали премий. Люди сами видели — если мы с условной Машей начали смену в одно время, я принял 40 звонков, а Маша — 14, то сразу ясно: либо со мной что-то не так, либо с Машей. Более того, Маша сама это заметит. Не нужен начальник, который скажет: «Смотри, вот 40, а вот 14, что и-то идет не туда» — эта информация уже на мониторе.
Для меня это был самый неожиданный результат, что люди начнут настолько радеть за свой личный результат в этом рейтинге. «Посмотрите, я приняла звонок, но он не посчитался, проверьте». Да, такое бывает — прямой звонок считается моментально, а у переадресованного есть задержка 15−20 секунд. И я думаю что наоборот, если бы ввели КПИ или премии, то люди бы не реагировали так. Или, как часто это бывает, подстроились под KPI, он бы выполнялся, а сутевая часть дела бы страдала.
→ Топ-руководители вовлеклись в работу КЦ — благодаря онлайн-статистике, которая наглядно показывает, как работает контакт-центр прямо сейчас.
Дашборд для руководителей выглядит так:
Дашборд для руководителей выглядит так:

У нас есть небольшой чат «Контакт-центр перезагрузка» — в нем я, руководитель контакт-центра и генеральный директор. Там иногда обсуждаем ситуации в реальном времени: «Смотри, 12 минут на один звонок». Но мы избегаем микроменеджмента. Никто не говорит оператору: «Эй, у тебя звонок 13 минут, что не так?!». Эта информация для нас — теперь мы видим эффективность работы контакт-центра в моменте и обсуждаем как нам сделать еще лучше. У нас появился удобный инструмент и мы им активно пользуемся.
Технические детали
Компания использовала Asterisk. Контакт-центр работал нестабильно: ручная обработка пропущенных вызовов, слабая статистика, отсутствовал удобный поиск по записи звонков
Цель: модернизировать контакт-центр, расширить функциональность.
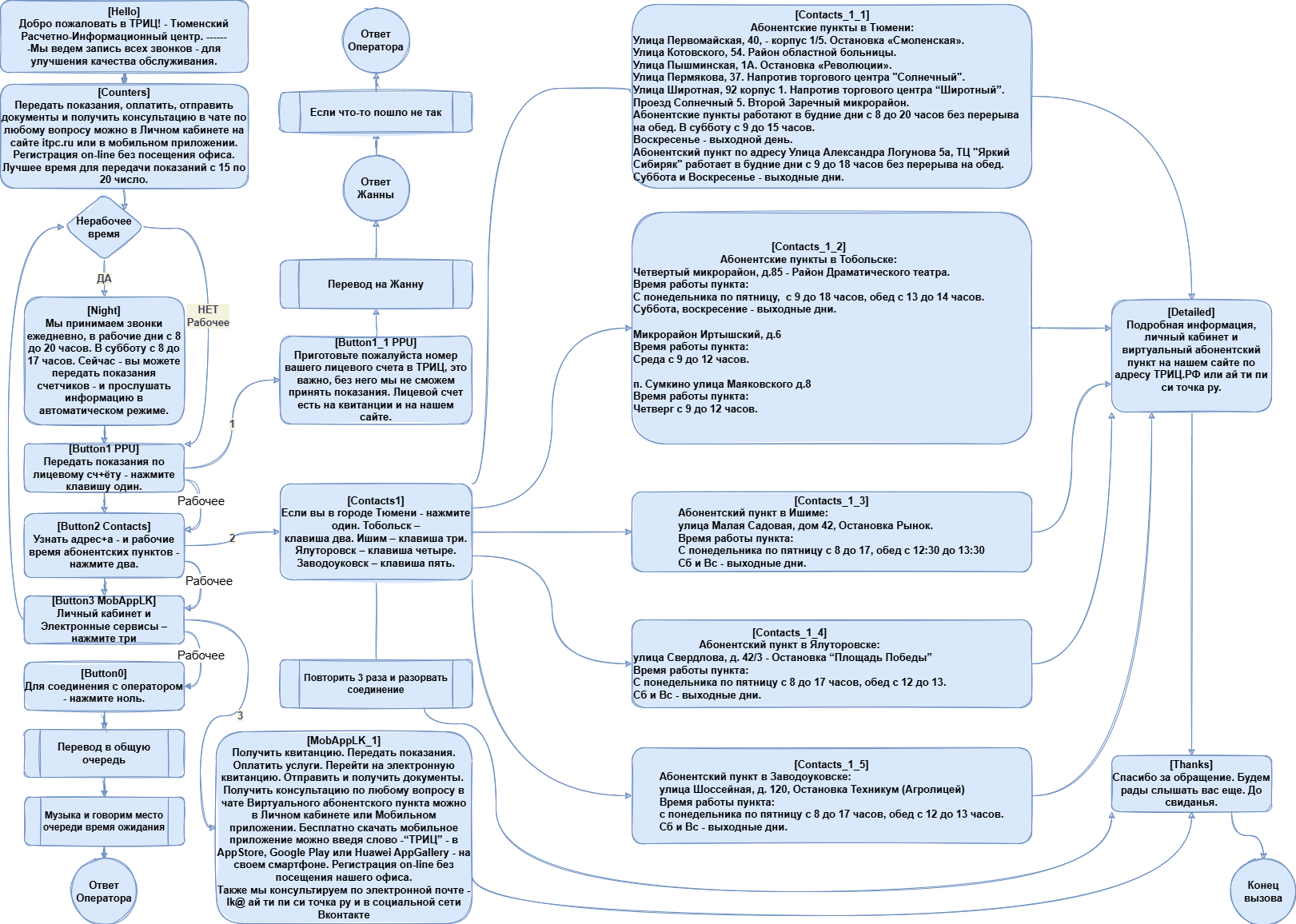
Особенности проекта — основательное голосовое меню:
Цель: модернизировать контакт-центр, расширить функциональность.
Особенности проекта — основательное голосовое меню:

Внедрили:
- Облачный Центр обработки вызовов (IP-АТС)
- Поканальная запись разговоров (100 каналов, REC)
- Голосовое меню (IVR)
- «Пропущенные за сегодня 2.0»
- «Обратный звонок с очереди» (callback)
- Динамическая маршрутизация — повторный звонок получает тот же оператор
- Авторизованный доступ к отчетности, ролевая модель
- Автоинформатор для автоматизации исходящего обзвона
Бесплатно проанализируем ситуацию в вашем колл-центре или отделе продаж, поможем выявить слабые места и определить дорожную карту развития.
Оставьте заявку в форме
Или напишите Дмитрию Томилову, эксперту по проектам автоматизации колл-центров: tomilov@avantele.com